2月4日,重点实验室成员刘彬教授、吉敬副教授在Nature(《自然》)子刊Cell Death and Disease(中科院1区,TOP期刊)上发表了题为“VHL-HIF-2α axis-induced SEMA6A upregulation stabilized β-catenin to drive clear cell renal cell carcinoma progression”的研究论文。该研究首次发现了肾透明细胞癌中VHL-HIF-2α轴的靶基因SEMA6A,并通过多种技术手段深入探究了SEMA6A在肾透明细胞癌中的重要作用及相关分子机制。这项研究为肾透明细胞癌的治疗提供了新的重要靶点。该文第一作者是重点实验室的吉敬副教授,刘彬教授、刘伟教授为共同通讯作者,江苏海洋大学是该文的第一完成单位(图1)。

图1 文章信息
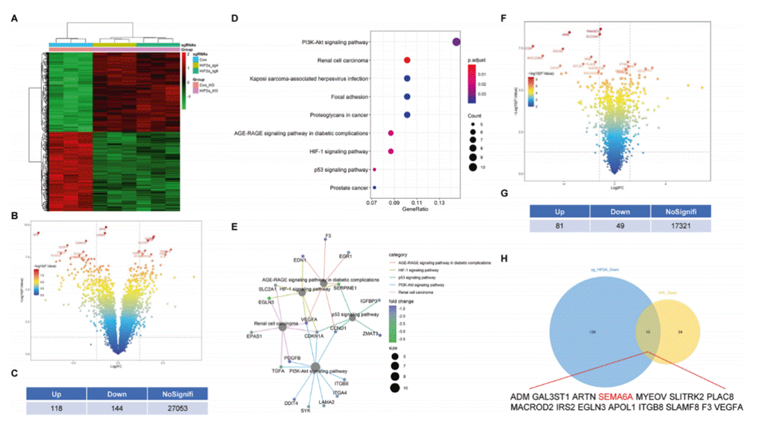
70%到80%的肾透明细胞癌存在VHL基因突变,这导致VHL双等位基因失去功能,使Cullin2-VHL泛素E3连接酶复合物不能形成,从而促使低氧诱导因子HIF-2α的蛋白稳定不受细胞氧供状况的调控。HIF-2α的异常激活将导致下游癌基因的异常激活,进而促进肾透明细胞癌的发生和发展。本研究首次发现SEMA6A是VHL-HIF-2α轴的关键靶基因(图2),生物信息数据与临床样本研究发现,SEMA6A在肾透明细胞癌中表达异常增高,靶向SEMA6A能显著抑制肾透明细胞癌细胞的生长和转移,促进凋亡,从而抑制肾透明细胞癌的发展。

图2 肾透明细胞癌中VHL-HIF-2α轴的靶基因鉴定
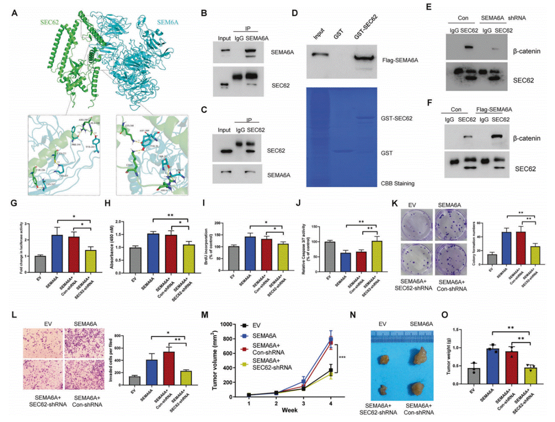
研究进一步发现,SEMA6A通过增强SEC62和β-catenin的相互作用,抑制了β-catenin蛋白的泛素化降解,维护了其稳定性和活性,从而促进了Wnt/β-catenin通路的激活,对肾透明细胞癌产生了加速作用(图3)。

图3 SEMA6A通过增强SEC62-β-catenin相互作用稳定β-catenin
本次研究结果为肾透明细胞癌尤其是VHL缺陷型肾透明细胞癌开发出新的治疗药物靶点打开了一扇希望之门(图4)。

本研究获得了国家自然科学基金、江苏特聘教授以及江苏省杰出青年基金等多项基金资助。
文章链接:https://www.nature.com/articles/s41419-023-05588-4。